龙武狂豪🔞全文免费阅读全文🚩 沈阳佩特芯片制造有限责任公司(WAP站)
歡迎來到(dào)沈阳佩特芯片制造有限责任公司(WAP站),服務熱線(xian):

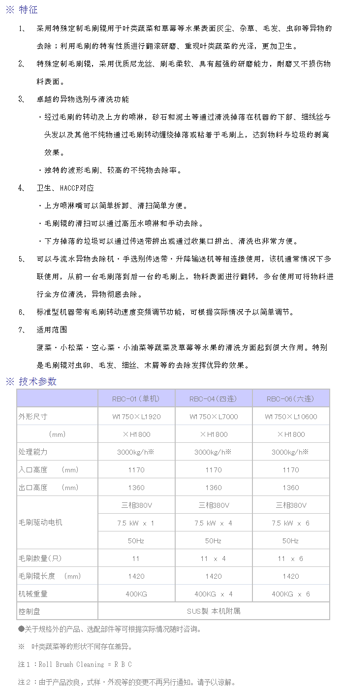
詳情介(jiè)紹

二聯示(shì)意圖

六聯(lian)示意圖

Copyright 2019 沈阳佩特芯片制造有限责任公司(WAP站) 未經(jīng)允許 嚴禁(jin)複制 技術(shu)支持:商至(zhi)信 後台管(guan)理 京ICP證000000号(hao)

關閉

总 公 司急 速 版WAP 站H5 版无线端AI 智能3G 站4G 站5G 站6G 站
 
·